首 页
关于盈诚
企业介绍
组织架构
发展历程
专业能力
企业资质
企业荣誉
服务领域
建设项目前期咨询
招标、采购代理
工程造价咨询
全过程咨询
工程监理
可行性研究报告
新闻资讯
材料库
学习培训
造价指标信息
政策法规
行业新闻
企业新闻
招标、采购信息
招采公告
中标、成交公示
联系我们
联系方式
人才招聘
NEWS
行业新闻
材料库
学习培训
造价指标信息
政策法规
行业新闻
企业新闻
4
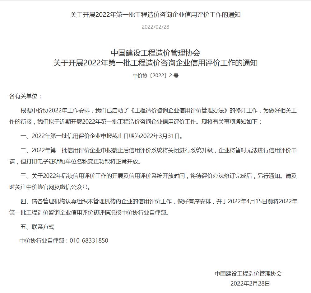
关于开展2022年第一批工程造价咨询企业信用评价工作的通知
发布时间:2022-02-28
上一页
返回列表
下一页
其他新闻
查看更多
国标委发【2025】14号-国家标准化管理委员会关于印发《标准数字化标准体系建设指南》的通知
2025-03-31
湖南省建设工程造价管理总站关于发布2024年湖南省建设工程人工费指数的通知
2024-05-15
湖南省住房和城乡建设厅关于印发《湖南省房屋建筑和市政基础设施工程施工及监理招标投标信用评价管理暂行办法》的通知
2024-03-14
关于举办“新形势下造价咨询企业未来发展方向”专题讲座的通知
2024-01-16
关于印发《中国工程咨询业行业自律公约(2023 年修订)》的通知
2023-11-22